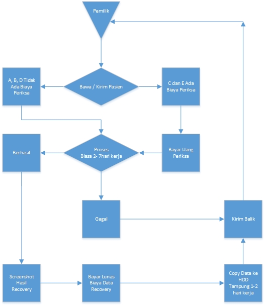
Serah Terima


Langkah – langkah serah terima barang :

  • Tidak menerima HDD yang bekas diperiksa oleh toko komputer / spesialist data recovery.
  • Tidak menerima yang bekas sudah terbuka segel.
  • Khusus A, B, D adalah kasus pasien yang bermasalah/rusak, apabila proses berhasil, pasien tidak dikembalikan.

Keterangan HDD Tampung :

  • HDD Tampung bisa bawa/kirim bareng dengan pasien
  • HDD Tampung juga bisa bawa/kirim nyusul
  • HDD Tampung juga bisa beli di sini.